据四川省人民政府官网消息,3月5日,省政府官网公布了省政府2025年立法计划项目,共49件,其中,制定类项目22件,重点调研论证类项目27件(年内条件成熟可提交审议)。

根据计划,年内要重点抓好以下项目:
(一)围绕推动经济高质量发展,起草并提请省人大常委会审议四川省开发区管理条例(修订)草案、四川省航道条例(修订)草案、四川省建设工程勘察设计管理条例(修订)草案,制定四川省人民政府关于中国(四川)自贸试验区实施第四批省级管理事项的决定,加快推进四川省民营经济促进条例、四川省新型工业化促进条例、四川省低空经济产业促进条例、四川省人工智能产业发展促进条例、四川省国家投资工程建设项目招标投标条例(修订)、四川省税费征管保障条例、四川省预算绩效管理条例、四川省公共资源交易管理条例、四川省水网建设管理条例调研论证。
(二)围绕深化成渝地区双城经济圈建设,以川渝协同立法形式起草并提请省人大常委会审议四川省养老服务条例草案,加快推进四川省推进科技创新中心建设条例、四川省消费者权益保护条例(修订)调研论证。
(三)围绕推动城乡融合发展,起草并提请省人大常委会审议四川省《中华人民共和国农村土地承包法》实施办法(修订)草案、四川省农业机械化促进条例草案、四川省林木种子管理条例(修订)草案加快推进成都平原耕地保护条例、四川省农产品质量安全条例、四川省森林条例调研论证。
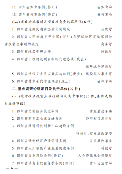
(四)围绕推动安全发展,起草并提请省人大常委会审议四川省电梯安全条例草案、四川省突发公共卫生事件应对条例草案、四川省征兵工作条例草案、四川省财政监督条例(修订)草案、四川省气象灾害防御条例(修订)草案,制定四川省道路交通安全责任制规定,加快推进四川省网络安全条例、四川省涉外建设项目国家安全事项管理条例(修订)、四川省公路桥梁隧道安全管理条例、四川省防震减灾条例(修订)、四川省企业国有资产监督管理条例、四川省《中华人民共和国动物防疫法》实施办法(修订)调研论证。
(五)围绕保障改善民生和传统文化传承,起草并提请省人大常委会审议四川省人口与计划生育条例(修正)草案、四川省城市供水条例(修订)草案、四川省体育条例(修订)草案、四川省档案条例(修订)草案,制定四川省地名管理办法。加快推进四川省失业保险条例(修订)、四川省慈善条例、四川省历史文化名城名镇名村保护条例、四川省《中华人民共和国文物保护法》实施办法(修订)、四川省《女职工劳动保护特别规定》实施细则调研论证。
(六)围绕维护法制统一,废止四川省工程建设项目招标代理办法、四川省退伍义务兵安置实施细则、四川省林木采伐管理办法。加快推进四川省预防控制狂犬病条例(废止)、四川省人民政府拟定地方性法规草案和制定规章程序规定(修订)调研论证。




四川省人民政府官网截图
(来源:四川新闻网)
